Proe/Creo的旋转混合特征怎么使用

Proe/Creo的旋转混合特征怎么使用                    


本篇为大家分享一篇proe的旋转混合特征怎么使用的教程

1:首先,双击或者右键打开我们的proe5.0软件,其他版本的软件都能使用该教程;然后新建一个文件,名称自定义,模型子类型为实体。

Proe/Creo的旋转混合特征怎么使用,教程,选择,绘制,文件,点击,模型,第1张

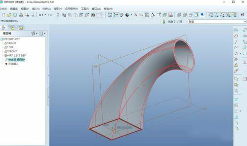
2:依次点击插入--混合--薄板伸出项,接着依次选择旋转、光滑,其他按中键默认选项,以TOP为草图平面。

Proe/Creo的旋转混合特征怎么使用,教程,选择,绘制,文件,点击,模型,第2张

Proe/Creo的旋转混合特征怎么使用,教程,选择,绘制,文件,点击,模型,第3张

3:在草图平面中,点击矩形,绘制一个正方形的图形,大小为100*100,建立一个坐标系,位于正方形的右侧200的地方,完成后点击确定退出草图。

Proe/Creo的旋转混合特征怎么使用,教程,选择,绘制,文件,点击,模型,第4张

4:然后系统弹出一个对话框,输入旋转的角度90°,继续绘制草图,绘制一个直径为100的圆,绘制两条中心线,点击草图工具栏中的分割,将圆分割为4段,再次建立一个坐标系,如下图所示。

Proe/Creo的旋转混合特征怎么使用,教程,选择,绘制,文件,点击,模型,第5张

Proe/Creo的旋转混合特征怎么使用,教程,选择,绘制,文件,点击,模型,第6张

5:完成上述就点击退出草图,不需要再次绘制截面,输入厚度为5即可,点击确定。效果如下图所示。

Proe/Creo的旋转混合特征怎么使用,教程,选择,绘制,文件,点击,模型,第7张

Proe/Creo的旋转混合特征怎么使用,教程,选择,绘制,文件,点击,模型,第8张

6:我们可以通过修改参数来改变其形状,右击鼠标编辑定义,,即可修改参数。

Proe/Creo的旋转混合特征怎么使用,教程,选择,绘制,文件,点击,模型,第9张

Proe/Creo的旋转混合特征怎么使用,教程,选择,绘制,文件,点击,模型,第10张


免责声明:
1;所有标注为智造资料网zl.fbzzw.cn的内容均为本站所有,版权均属本站所有,若您需要引用、转载,必须注明来源及原文链接即可,如涉及大面积转载,请来信告知,获取《授权协议》。
2;本网站图片,文字之类版权申明,因为网站可以由注册用户自行上传图片或文字,本网站无法鉴别所上传图片或文字的知识版权,如果侵犯,请及时通知我们,本网站将在第一时间及时删除,相关侵权责任均由相应上传用户自行承担。
[complaint:内容投诉]
智造资料网打造智能制造3D图纸下载,在线视频,软件下载,在线问答综合平台 » Proe/Creo的旋转混合特征怎么使用