
由于产品是塑料件的原因,在注塑机中处于熔融状态,在填充入模具前与冷却后会发生收缩,在设计模具时必须对其乘缩水率
那么,工作中我们如何对产品进行缩水的设置?
1先用UG软件打开一个产品

2 我们首先要了解这个产品的材料,比如产品具体是abs,pp,pom....不同的塑性材质其变形量也是不一样。
3我们确定材料后,可以通过客户或资料确定其变形量,也就是缩水率。

4 通过ug软件的变换功能对产品进行缩放比的设置

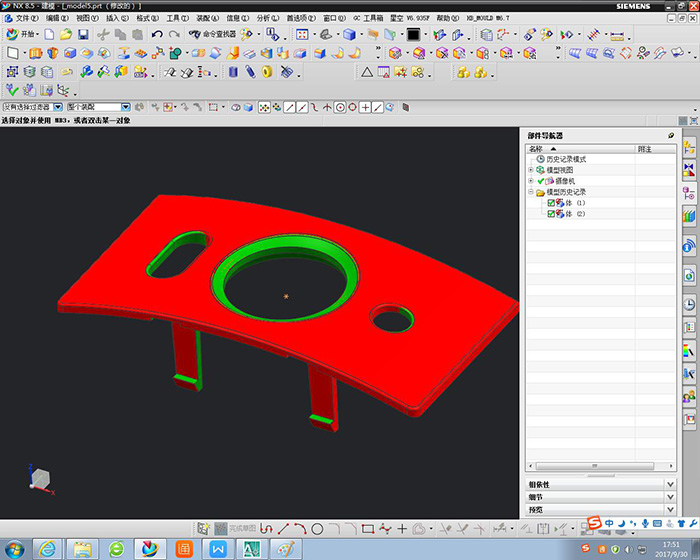
找到产品的一个基准点。通常我们会选取一些特殊的或重要的点位

并点击确定,复制。这时,我们就会得到另外一个设置完缩水的产品

这时,我们可以看到师徒界面中,出现两个产品并且在右侧不见导航器中也明确显示出体1和体2

5 此时我们已经对产品进行了缩水率的设置。
当然,产品的缩水率设置我们也可以通过ug中另外一个功能进行设置:缩放体。

产品的缩水率设置是我们模具设计的第一步,是至关重要的一步!
我们是知识搬运工,我们是技术传播者!
东莞潇洒职业培训学校开设课程有:CNC数控编程、塑胶模具设计,压铸模具设计、冲压模具设计, Solidworks、非标自动化设计、PLC编程、文职、平面设计等培训课程,潇洒职业培训学校线下、线上、随到随学等学习方式,上班学习两不误,欢迎预约免费试学!
联系电话:13712128767(微信同号)
免责声明:
1;所有标注为智造资料网zl.fbzzw.cn的内容均为本站所有,版权均属本站所有,若您需要引用、转载,必须注明来源及原文链接即可,如涉及大面积转载,请来信告知,获取《授权协议》。
2;本网站图片,文字之类版权申明,因为网站可以由注册用户自行上传图片或文字,本网站无法鉴别所上传图片或文字的知识版权,如果侵犯,请及时通知我们,本网站将在第一时间及时删除,相关侵权责任均由相应上传用户自行承担。
[complaint:内容投诉]
智造资料网打造智能制造3D图纸下载,在线视频,软件下载,在线问答综合平台 » 模具设计之产品缩水
1;所有标注为智造资料网zl.fbzzw.cn的内容均为本站所有,版权均属本站所有,若您需要引用、转载,必须注明来源及原文链接即可,如涉及大面积转载,请来信告知,获取《授权协议》。
2;本网站图片,文字之类版权申明,因为网站可以由注册用户自行上传图片或文字,本网站无法鉴别所上传图片或文字的知识版权,如果侵犯,请及时通知我们,本网站将在第一时间及时删除,相关侵权责任均由相应上传用户自行承担。
[complaint:内容投诉]
智造资料网打造智能制造3D图纸下载,在线视频,软件下载,在线问答综合平台 » 模具设计之产品缩水

