摸索出画斜齿轮的方法,与大家分享一下。(齿数<41 大于41的更好画的)
打开工具→表达式,输入参数。确定后打开 规律曲线,在出现的规律函数对话框中点击根据方程,依次确定X 、Y、 Z的参数表达式,什么都别改,一直点确定。到最后确定基点和坐标系的方位也确定就好。得到的渐开线如下图。(如果看不到可以按end 键)

渐开线
打开基本曲线,点击圆,依次画出齿顶圆、基圆、。(圆心为 原点 ,输入直径时可分别直接输入 da 、d 因为在表达式里以有他们的方程 )。

基圆与齿顶圆个圆 如图
进入草图环境,以xy面为基准面。建立草图。以远点为圆心画齿根圆,接着以渐开线与基圆的交点和基圆圆心两个点画一条直线。如图

画一条直线,以渐开线的端点为起点,并约束两条直线间的度数为90/Z如图

点击导圆角,选择上一步画的直线和齿根圆,圆角半径输入 r ,如图

点击编辑里的变换(ctrl +T快捷键),选择曲线,如下图(黄色的线)

点击确定,再点击用直线做镜像,

选择 两点 ,然后选择圆角也齿根圆的交点和基圆圆心。点击复制,结果如图

删除多余曲线 ,然后退出草图环境。如下图

用直线连接渐开线的两个端点,如图

下面开始画螺旋线。打开曲线里的螺旋线,

在 圈数 中输入 0.8 (因为我的齿厚是200多较大,所以选0.8,如果大家画的小可以选小些)、螺距 中输入 P 。半径为 da/2 。确定后如图

用直线连接螺旋线与齿顶圆的交点和圆心。如图

用直线分别连接渐开线与齿顶圆的交点和圆心,如图

用分析里的测量角度工具分别量出,中间直线与两边直线间的角度,并记下来

角度为 3.7122

角度 9.3286
选择刚刚画好的螺旋线,点击变换里的绕点旋转,在点的对话框中旋转圆心,角度中输入3.7122,点击复制。结果如图所示。

同样的方法变换螺旋线,角度为 —9.3286 结果如图所示

选择插入、 扫略、扫略。如图

选择截面曲线如图(黄色的曲线)

引导曲线为三条螺旋线 。单击确定后 如图所示

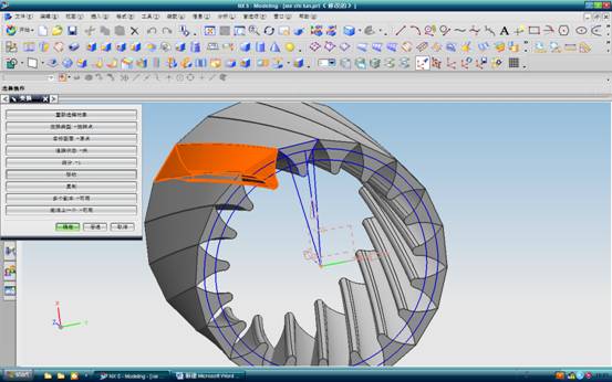
选择扫略的特征,再选择变换里的绕点旋转 。 如图

以圆心做为旋转中心,角度中输入 360/z 确定后后一直点击复制,结果如图。
创建圆柱,以远点为圆心,直径为da 高度270 如图

求差 圆柱为目标体,复制的特征为共具体,结果如图

完成了!
相关阅读:
3、直线轴机器人
1;所有标注为智造资料网zl.fbzzw.cn的内容均为本站所有,版权均属本站所有,若您需要引用、转载,必须注明来源及原文链接即可,如涉及大面积转载,请来信告知,获取《授权协议》。
2;本网站图片,文字之类版权申明,因为网站可以由注册用户自行上传图片或文字,本网站无法鉴别所上传图片或文字的知识版权,如果侵犯,请及时通知我们,本网站将在第一时间及时删除,相关侵权责任均由相应上传用户自行承担。
[complaint:内容投诉]
智造资料网打造智能制造3D图纸下载,在线视频,软件下载,在线问答综合平台 » UG中斜齿轮建模方法(图文教程)

