一个实例学会UG加工零件生成程序 图文步骤教程当你想学编程,找不到学习的方法?

零件加工及其刀轨生成

如图1,为要加工的零件,中间孔的直径为30,四周孔的直径为10,包括两个凸台,高度为8,曲面部分的总高度为22.5,曲面的弧度半径为22.5,零件长度为125,宽度为120。

一个实例学会UG加工零件生成程序 图文步骤教程当你想学编程,找不到学习的方法?,一个实例学会UG加工零件生成程序 图文步骤教程,如图,加工,选择,第1张

图1

对此零件的加工主要包括铣上平面、铣凸台、铣曲面、钻孔、铰孔。通过对零件零件进行分析可知,一次装夹就能加工所有的元素,装夹是以底面为定位基

一个实例学会UG加工零件生成程序 图文步骤教程当你想学编程,找不到学习的方法?,一个实例学会UG加工零件生成程序 图文步骤教程,如图,加工,选择,第2张

表1-1

首先根据数据绘制出维位图形,然后进行加工,毛坯选用长度为125,宽度为120,高度为24的长方体。我是采用UG软件进行加工的,我主要加工了第一道工序中钻四个φ9.8中心孔;第五道工序,实体部分的粗加工;第八道工序,曲面区域的精加工。

完成三维图形的绘制后进入加工环境,进行加工准备。单击标准工具条中的开始按钮,在弹出的下拉菜单中选择加工命令,选择Mill planar选项并且确定后进入加工环境。在几何视图环境下双击MCS MILL图标弹出MILL Orient对话框,如图2所示。利用CSYS按钮和指定安全平面按钮,将安全高度设置到位于工件上方50cm出设置结果如图3所示。通过操作导航器中的WORKPIECE设置加工部件,选择实体作为加工部件,毛坯选择自动块,显示出毛坯的轮廓,如图4所示。

一个实例学会UG加工零件生成程序 图文步骤教程当你想学编程,找不到学习的方法?,一个实例学会UG加工零件生成程序 图文步骤教程,如图,加工,选择,第3张

图2

一个实例学会UG加工零件生成程序 图文步骤教程当你想学编程,找不到学习的方法?,一个实例学会UG加工零件生成程序 图文步骤教程,如图,加工,选择,第4张

图3

然后进行创建刀具,为了便于钻孔,先将孔的中心点设定出来。在曲线工具条中选择点命令,在图形的最高处绘制出四个点,坐标位置X,Y,Z分别为(50,52.5,22.5),(-50,52.5,22.5),(-50,-52.5,22.5),(50,-52.5,22.5),绘制出四个点,点对话框如图5所示,设置的安全平面如图6所示。

一个实例学会UG加工零件生成程序 图文步骤教程当你想学编程,找不到学习的方法?,一个实例学会UG加工零件生成程序 图文步骤教程,如图,加工,选择,第5张

图4

一个实例学会UG加工零件生成程序 图文步骤教程当你想学编程,找不到学习的方法?,一个实例学会UG加工零件生成程序 图文步骤教程,如图,加工,选择,第6张

图5

利用插入中的创建刀具命令按钮,创建φ9.8中心钻如图7所示,φ10H7的铰刀如图8所示,φ10的立铣刀,φ12的立铣刀,φ16的立铣刀以及φ10的球铣刀,创建方法类似,如图9所示。

一个实例学会UG加工零件生成程序 图文步骤教程当你想学编程,找不到学习的方法?,一个实例学会UG加工零件生成程序 图文步骤教程,如图,加工,选择,第7张

图6

一个实例学会UG加工零件生成程序 图文步骤教程当你想学编程,找不到学习的方法?,一个实例学会UG加工零件生成程序 图文步骤教程,如图,加工,选择,第8张

图7

一个实例学会UG加工零件生成程序 图文步骤教程当你想学编程,找不到学习的方法?,一个实例学会UG加工零件生成程序 图文步骤教程,如图,加工,选择,第9张

图8

一个实例学会UG加工零件生成程序 图文步骤教程当你想学编程,找不到学习的方法?,一个实例学会UG加工零件生成程序 图文步骤教程,如图,加工,选择,第10张

图9

设置完刀具之后进行加工,首先钻四个φ9.8的孔。在插入工具条中利用创建操作命令中的DRILLING子命令进行通孔加工如图10,在钻对话框中利用选择编辑底面几何体按钮选择工件的底面如图11所示。

利用编辑几何体按钮弹出点到点对话框,如图12,选定四个已经设好的点,在钻对话框中的循环方式中选择标准钻,利用编辑参数按钮设置钻的参数。在cycle参数对话框中选中深度设置,将其设为穿过底面,如图13所示,然后设置道刀具的进给和速度,将主轴转速设为600,进给率设为70,如图14所示。然后利用生成按钮,生成加工四个孔的刀具轨迹,如图15所示。

一个实例学会UG加工零件生成程序 图文步骤教程当你想学编程,找不到学习的方法?,一个实例学会UG加工零件生成程序 图文步骤教程,如图,加工,选择,第11张

图10

一个实例学会UG加工零件生成程序 图文步骤教程当你想学编程,找不到学习的方法?,一个实例学会UG加工零件生成程序 图文步骤教程,如图,加工,选择,第12张

图11

一个实例学会UG加工零件生成程序 图文步骤教程当你想学编程,找不到学习的方法?,一个实例学会UG加工零件生成程序 图文步骤教程,如图,加工,选择,第13张

图12

一个实例学会UG加工零件生成程序 图文步骤教程当你想学编程,找不到学习的方法?,一个实例学会UG加工零件生成程序 图文步骤教程,如图,加工,选择,第14张

图13

一个实例学会UG加工零件生成程序 图文步骤教程当你想学编程,找不到学习的方法?,一个实例学会UG加工零件生成程序 图文步骤教程,如图,加工,选择,第15张

图14

一个实例学会UG加工零件生成程序 图文步骤教程当你想学编程,找不到学习的方法?,一个实例学会UG加工零件生成程序 图文步骤教程,如图,加工,选择,第16张

图15

然后进行铰孔加工,将周围四个孔加工为φ10H7,加工过程与钻孔过程基本一样,只要将钻换成铰刀,设置加工参数即可,铰刀的主轴转速设为150,进给率设为30,然后生成刀具轨迹,如图16所示。

一个实例学会UG加工零件生成程序 图文步骤教程当你想学编程,找不到学习的方法?,一个实例学会UG加工零件生成程序 图文步骤教程,如图,加工,选择,第17张

图16

完成周围四个孔的加工后,对实体部分进行粗加工,加工出平面、凸台以及圆弧面。在插入工具条中选中创建操作按钮,在类型中选择选择mill countor选项,选用CAVITY MILL按钮,确定后进入形腔铣对话框,选用直径为16的立铣刀,切削模式设为跟随部件,步距为刀具平直,全局每刀深度为1,如图17所示,将进给速度设为1600,进给率为120,然后生成刀具,轨迹如图18,图19所示。

一个实例学会UG加工零件生成程序 图文步骤教程当你想学编程,找不到学习的方法?,一个实例学会UG加工零件生成程序 图文步骤教程,如图,加工,选择,第18张

图17

一个实例学会UG加工零件生成程序 图文步骤教程当你想学编程,找不到学习的方法?,一个实例学会UG加工零件生成程序 图文步骤教程,如图,加工,选择,第19张

图18

一个实例学会UG加工零件生成程序 图文步骤教程当你想学编程,找不到学习的方法?,一个实例学会UG加工零件生成程序 图文步骤教程,如图,加工,选择,第20张

图19

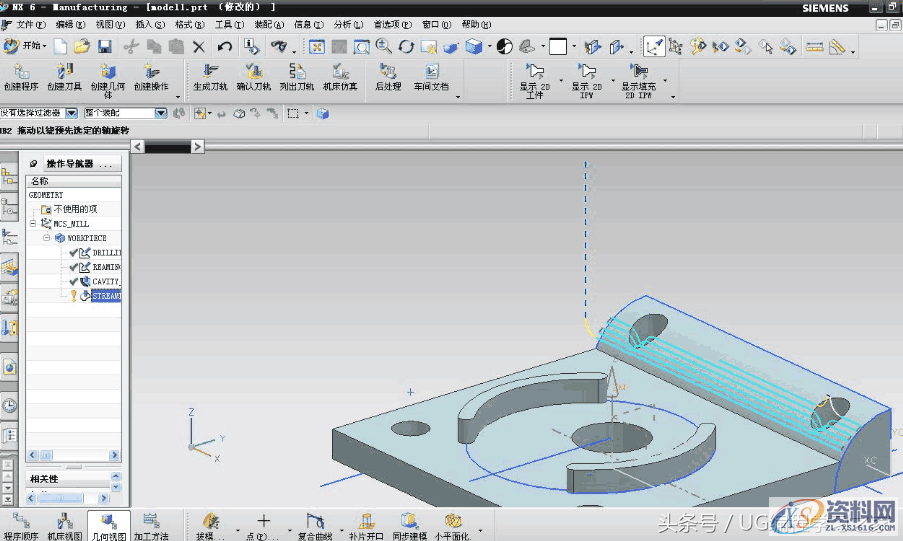
完成了实体部分的粗加工后对曲面部分进行精加工。在插入工具条中选择创建操作按钮,在类型列表中选择mill counter选项,选择STREAMLINE按钮,

如图20,刀具选用已经创建好的球铣刀,方法设为MILL FNISH,将主轴转速设为2500,进给率设为50,。在固定轮廓铣对话框中,编辑切削区域中选择要加工的圆弧曲面,选项为几何体,过滤方法为面,操作模式为编辑,驱动方法为区域铣削,如图21所示,然后生成刀具轨迹如图22、23所示。

一个实例学会UG加工零件生成程序 图文步骤教程当你想学编程,找不到学习的方法?,一个实例学会UG加工零件生成程序 图文步骤教程,如图,加工,选择,第21张

图20

一个实例学会UG加工零件生成程序 图文步骤教程当你想学编程,找不到学习的方法?,一个实例学会UG加工零件生成程序 图文步骤教程,如图,加工,选择,第22张

图21

一个实例学会UG加工零件生成程序 图文步骤教程当你想学编程,找不到学习的方法?,一个实例学会UG加工零件生成程序 图文步骤教程,如图,加工,选择,第23张

图22

一个实例学会UG加工零件生成程序 图文步骤教程当你想学编程,找不到学习的方法?,一个实例学会UG加工零件生成程序 图文步骤教程,如图,加工,选择,第24张

图23

点击工具条中的列出刀轨按钮,会弹出刀具轨迹程序信息,是后处理之前的,如图24所示。加工完成要对过程进行后处理,生成可以被数控机床识别的文件,在操作导航器中单击整个工程的名字,点击工具条中的后处理命令按钮,在后处理对话框中选择FANUC Axis后处理文件,确定后会生成后处理文件,显示信息,

如图25所示,对信息进行保存,整个过程就完成了。

一个实例学会UG加工零件生成程序 图文步骤教程当你想学编程,找不到学习的方法?,一个实例学会UG加工零件生成程序 图文步骤教程,如图,加工,选择,第25张

图24

一个实例学会UG加工零件生成程序 图文步骤教程当你想学编程,找不到学习的方法?,一个实例学会UG加工零件生成程序 图文步骤教程,如图,加工,选择,第26张

图25

一个实例学会UG加工零件生成程序 图文步骤教程当你想学编程,找不到学习的方法?,一个实例学会UG加工零件生成程序 图文步骤教程,如图,加工,选择,第27张

当你想学编程,找不到学习的方法?

我们是知识搬运工,我们是技术传播者!
东莞潇洒职业培训学校目前开设课程有:学历提升、积分入户、数控编程培训、塑胶模具设计培训,压铸模具设计培训、冲压模具设计培训,精雕、ZBrush圆雕培训、Solidworks产品设计培训、pro/E产品设计培训、AutoformR7工艺分析培训,非标自动化设计、PLC编程、工业机器人、CNC电脑锣操机、平面设计等培训课程,潇洒职业培训学校线下、线上等网络学习方式,随到随学,上班学习两不误,欢迎免费试学!
线上免费试学: xsmj.ke.qq.com
联系电话:18029183887(微信同号)QQ:2958861564
学校官网:www.dgxspx.com 智造人才网:www.58hr.net
学习地址:东莞市横沥镇新城工业区兴业路121号-潇洒职业培训学校
免责声明:
1;所有标注为智造资料网zl.fbzzw.cn的内容均为本站所有,版权均属本站所有,若您需要引用、转载,必须注明来源及原文链接即可,如涉及大面积转载,请来信告知,获取《授权协议》。
2;本网站图片,文字之类版权申明,因为网站可以由注册用户自行上传图片或文字,本网站无法鉴别所上传图片或文字的知识版权,如果侵犯,请及时通知我们,本网站将在第一时间及时删除,相关侵权责任均由相应上传用户自行承担。
[complaint:内容投诉]
智造资料网打造智能制造3D图纸下载,在线视频,软件下载,在线问答综合平台 » 一个实例学会UG加工零件生成程序 图文步骤教程当你想学编程,找不到学习的方法?