滑块设计(图文教程)

 倒勾处理(滑块)

一‧斜撑销块的动作原理及设计要点

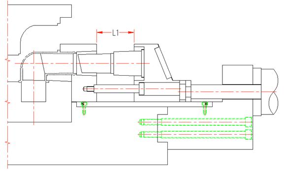
是利用成型的开模动作用,使斜撑梢与滑块产生相对运动趋势,使滑块沿开模方向及水平方向的两种运动形式,使之脱离倒勾。如下图所示:

滑块设计(图文教程),滑块设计,教程,设计,第1张

上图中:

β=α+2°~3°(防止合模产生干涉以及开模减少磨擦)

α≦25°(α为斜撑销倾斜角度)

L=1.5D  (L为配合长度)

S=T+2~3mm(S为滑块需要水平运动距离;T为成品倒勾)

S=(L1xsina-δ)/cosα(δ为斜撑梢与滑块间的间隙,一般为0.5MM;

                 L1为斜撑梢在滑块内的垂直距离)

二‧斜撑梢锁紧方式及使用场合

简图

说明

滑块设计(图文教程),滑块设计,教程,设计,第2张

 

 

适宜用在模板较薄且上固定

板与母模板不分开的情况下配

合面较长,稳定较好

滑块设计(图文教程),滑块设计,教程,设计,第3张

 

适宜用在模板厚、模具空间大

的情况下且两板模、三板板均

可使用

配合面L≧1.5D(D为斜撑销直径)

稳定性较好

滑块设计(图文教程),滑块设计,教程,设计,第4张

 

适宜用在模板较厚的情况下

且两板模、三板板均可使用,

配合面L≧1.5D(D为斜撑销直径)

稳定性不好,加工困难.

滑块设计(图文教程),滑块设计,教程,设计,第5张

 

 

适宜用在模板较薄且上固定板

与母模板可分开的情况下

配合面较长,稳定较好

 三‧拔块动作原理及设计要点

是利用成型机的开模动作,使拔块与滑块产生相对运动趋势,拨动面B拨动滑

块使滑块沿开模方向及水平方向的两种运动形式,使之脱离倒勾。

如下图所示:

滑块设计(图文教程),滑块设计,教程,设计,第6张

上图中:

β=α≦25° (α为拔块倾斜角度)

H1≧1.5W   (H1为配合长度)

S=T+2~3mm  (S为滑块需要水平运动距离;T为成品倒勾)

S=H*sinα-δ/cosα

(δ为斜撑梢与滑块间的间隙,一般为0.5MM;

H为拔块在滑块内的垂直距离)

C为止动面,所以拨块形式一般不须装止动块。(不能有间隙)

四‧滑块的锁紧及定位方式

由于制品在成型机注射时产生很大的压力,为防止滑块与活动芯在受到压力

而位移,从而会影响成品的尺寸及外观(如跑毛边),因此滑块应采用锁紧定位,

通常称此机构为止动块或后跟块。

常见的锁紧方式如下图:

 

简图

说明

简图

说明

滑块设计(图文教程),滑块设计,教程,设计,第7张

 

滑块采用镶拼式锁紧方式,通常可用标准件.可查标准零件表,结构强度好.适用于锁紧力较大的场合.

滑块设计(图文教程),滑块设计,教程,设计,第8张

 

 

采用嵌入式锁紧方

式,适用于较宽的

滑块

滑块设计(图文教程),滑块设计,教程,设计,第9张

 

 

滑块采用整体式锁紧方式,结构刚性好但加工困难脱模距小适用于小型模具.

滑块设计(图文教程),滑块设计,教程,设计,第10张

 

 

采用嵌入式锁紧方式适用于较宽的滑块.

滑块设计(图文教程),滑块设计,教程,设计,第11张

 

 

采用拔动兼止动稳定性较差,一般用在滑块空间较小的情况下

滑块设计(图文教程),滑块设计,教程,设计,第12张

 

 

采用镶式锁紧方式,刚性较好一般适用于空间较大的场合.

五.滑块的定位方式

滑块在开模过程中要运动一定距离,因此,要使滑块能够安全回位,必须给滑块

安装定位装置,且定位装置必须灵活可靠,保证滑块在原位不动,但特殊情况下

可不采用定位装置,如左右侧跑滑块,但为了安全起见,仍然要装定位装置.常见

的定位装置如下:简图

说明

滑块设计(图文教程),滑块设计,教程,设计,第13张

 

 

利用弹簧螺钉定位,弹簧强度

为滑块重量的1.5~2倍,常用

于向上和侧向抽芯.

滑块设计(图文教程),滑块设计,教程,设计,第14张

 

 

利用弹簧钢球定位,一般滑块

较小的场合下,用于侧向抽芯.

滑块设计(图文教程),滑块设计,教程,设计,第15张

 

 

利用弹簧螺钉和挡板定位,弹

簧强度为滑块重量的1.5~2倍,

适用于向上和侧向抽芯

滑块设计(图文教程),滑块设计,教程,设计,第16张

 

 

利用弹簧挡板定位,弹簧的强

度为滑块重量的1.5~2倍,适用

于滑块较大,向上和侧向抽芯.

 

六‧滑块入子的连接方式

滑块头部入子的连接方式由成品决定,不同的成品对滑块入子的连接方式可能

不同,具体入子的连接方式大致如下:

 

 

简图

说明

简图

说明

滑块设计(图文教程),滑块设计,教程,设计,第17张

 

 

 

 

滑块采用整体式结构,一般适用于型芯较大,强度较好的场合.

滑块设计(图文教程),滑块设计,教程,设计,第18张

 

 

 

 

采用螺钉固定,一般型芯或圆形,且型芯较小场合.

 

滑块设计(图文教程),滑块设计,教程,设计,第19张

 

 

 

 

采用螺钉的固定形式,一般型芯成方形结构且型芯不大的场合下.

滑块设计(图文教程),滑块设计,教程,设计,第20张

 

 

 

 

采用压板固定适用固定多型芯.

 

七‧滑块的导滑形式

块在导滑中,活动必须顺利、平稳,才能保证滑块在模具生产中不发生卡滞或

跳动现象,否则会影响成品质品,模具寿命等。(压板规格超级链接)

常用的导滑形式如下图所示。

简图

说明

简图

说明

滑块设计(图文教程),滑块设计,教程,设计,第21张

 

 

 

采用整体式加工困难,一般用在模具较小的场合。

滑块设计(图文教程),滑块设计,教程,设计,第22张

 

 

采用压板,中央导轨形式,一般用在滑块较长和模温较高的场合下。

滑块设计(图文教程),滑块设计,教程,设计,第23张

 

 

用矩形的压板形式,加工简单,强度较好,应用广泛,压板规格可查标准零件表.

滑块设计(图文教程),滑块设计,教程,设计,第24张

 

 

采用”T”形槽,且装在滑块内部,一般用于容间较小的场合,如跑内滑块.

滑块设计(图文教程),滑块设计,教程,设计,第25张

 

 

采用”7”字形压板,加工简单,强度较好,一般要加销孔定位.

滑块设计(图文教程),滑块设计,教程,设计,第26张

 

 

采用镶嵌式的T形槽,稳定性较好,加工困难.

 

 

 

八‧倾斜滑块参数计算

由于成品的倒勾面是斜方向,因此滑块的运动方向要与成品倒勾斜面方向

一致,否侧会拉伤成品。

1.滑块抽芯方向与分型面成交角的关系为滑块抽向动模.

如下图所示:

滑块设计(图文教程),滑块设计,教程,设计,第27张

α°=d°-b°

d°+b°≦25°

c°=α°+(2°-3°)

H=H1-S*sinb°

S=H1*tgd°/cosb°

L4=H1/cosd°

 

2.滑块抽芯方向与分型面成交角的关系为滑块抽向定模.

如下图所示:

滑块设计(图文教程),滑块设计,教程,设计,第28张

α1°=d°-b°

d-b°≦25°

c°=a°+(2°+3°)

H=H1+S*sinb°

S=H1+tgd°/cosb°

L4=H/cosd°

 

九‧母模遂道滑块

1.应用特点

a.制品倒勾成型在母模侧

b.制品外观有允许有痕迹

c.滑块成型面积不大

如下图所示:

滑块设计(图文教程),滑块设计,教程,设计,第29张

2.母模遂道块简图如下:

滑块设计(图文教程),滑块设计,教程,设计,第30张

合模状态

滑块设计(图文教程),滑块设计,教程,设计,第31张

第一次开模

滑块设计(图文教程),滑块设计,教程,设计,第32张

第二次开模及顶出状态

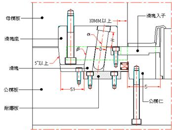
滑块设计(图文教程),滑块设计,教程,设计,第33张(3).设计注意事项

a. 上固定板的厚度H2≧1.5D  (D为大拉杆直径;大拉杆直径计算超级链接三板

模大拉杆计算;H2上固定板的厚度)

b.拨块镶入上固定板深度H≧2/3H2

c.注口衬套头部要做一段锥度,以便合模。且要装在上固定板上,以防止成型机上的喷嘴脱离注口衬套,产生拉丝现象不便取出,影响下一次注射。

d.拨块在母模板内要逃料。

e.耐磨板要高出母模板0.5mm,保护母模板。以及支撑拨块防止拨块受力变形。

f.小拉杆限位行程S≦2/3H1,以利合模。 (H1为滑块高度)

g.拨杆前端最好装固定块,易调整,易加工,构成三点支撑,增加拨块强度。

h.要使耐磨块装配顺利,要求点E在点D右侧。如下图所示:

i.滑块座与拨块装配时,要特别注意尺寸B与B1的关系,应为B>B1,但为了

装配的顺畅,也可将其滑块座后模板部分全部挖通。

滑块设计(图文教程),滑块设计,教程,设计,第34张

滑块设计(图文教程),滑块设计,教程,设计,第35张

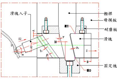
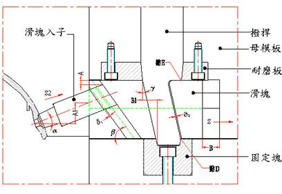
(4)双”T”槽的计算公式及注意事项:

滑块设计(图文教程),滑块设计,教程,设计,第36张

如上图中

S3=H*tgγ;  

(H为滑块下降的高度即小拉杆行程; γ为拨块角度)

S2=δ2*cosγ;  

(δ2为拨块与滑块间隙,一般为0.5mm)

S=S3-S2=H*tgγ-δ2*cosγ=(H*sinγ-δ2)/cosγ;

  (S为滑块水平运动距离)

S4=δ1/cosα; 

(δ1滑块入子与滑块间隙隙;α为滑块入子倾斜角度)

   S1=(H*sinβ-δ1)/sin(α+β); 

(β为勾槽间隙,一般为0.5mm;S1为滑块入子脱离倒勾距离)

注意事项:

a.装配要求:滑块入子与倾斜的入子孔装配,要特别注意尺寸A与A1的关系,

应为A>A1 。

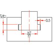
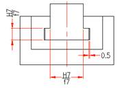
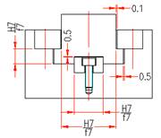
b. 双T槽公差:如下图

滑块设计(图文教程),滑块设计,教程,设计,第37张

装配注意事项范例

滑块设计(图文教程),滑块设计,教程,设计,第38张

滑块设计(图文教程),滑块设计,教程,设计,第39张滑块设计(图文教程),滑块设计,教程,设计,第40张

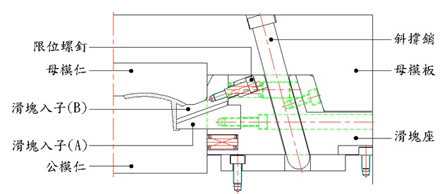
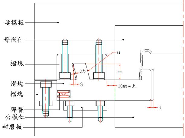
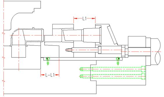
模具简图

上图中

滑块入子能顺利装入公模仁内,要求S1>S或将公模板开通。(见右图)

 β=α+2°~3°  (便于开模及减小摩擦)

 H≧1.5D    (H为斜撑销配合长度;D为斜撑销直径)双T槽机构范例

双”T”槽结构范例

滑块设计(图文教程),滑块设计,教程,设计,第41张

滑块设计(图文教程),滑块设计,教程,设计,第42张

滑块设计(图文教程),滑块设计,教程,设计,第43张

滑块设计(图文教程),滑块设计,教程,设计,第44张

2‧母模爆炸式滑块

(1).爆炸式滑块适用场合 

一般成型在母模侧且对滑块成型面积较大,尤其是滑块在母模侧很深的情况下使用。(下图为爆炸式滑块典型实例:)

滑块设计(图文教程),滑块设计,教程,设计,第45张

 (2).炸式滑块简图如下:

滑块设计(图文教程),滑块设计,教程,设计,第46张

滑块设计(图文教程),滑块设计,教程,设计,第47张

开模状态

(3).行程计算:

如下图中

S=L*sinβ

 (β为T槽角度;L为沿T槽方向行程;S为滑块水平运动距离)

   H=L*cosβ 

(H为滑块纯垂直运动距离)

滑块设计(图文教程),滑块设计,教程,设计,第48张

 

滑块设计(图文教程),滑块设计,教程,设计,第49张

 (4).爆炸式滑块设计要求及注意事项:

如右图中所示:

滑块设计(图文教程),滑块设计,教程,设计,第50张

a.底部耐磨板要做斜面,减少滑块与

公模板间磨损,一般取1.5˚~3˚,装

配位置须在滑块重心3/4处。

  b.S1>S (S为滑块水平运动距离)

    c.滑块背部耐磨板要高出滑块背部0.5mnm

    e.挡块与抓勾间角度γ>耐磨板倾斜角度

  f.β=α (β为“T”槽角度;

滑块设计(图文教程),滑块设计,教程,设计,第49张滑块设计(图文教程),滑块设计,教程,设计,第52张

α为限位拉杆角度)

  g.T型块长度尽量取长,高出母模板10mm

即可。

    h.滑块头部要装合模螺钉,便于组模,

试模要取下。

i. 锁T形块螺钉要垂直于T形块

j.头部弹簧须求滑块重量

k.滑块背部要做对刀平面 

l.滑块两侧面要做限位槽

   m.滑块头部一定要做基准面,便于组模

及加工基准,一般取8mm以上

   n.爆炸式滑块一定要做凸肩(定位翅膀),

以利合模且要有一个基准,不可逃料。

滑块设计(图文教程),滑块设计,教程,设计,第53张

滑块设计(图文教程),滑块设计,教程,设计,第54张

滑块设计(图文教程),滑块设计,教程,设计,第55张

滑块设计(图文教程),滑块设计,教程,设计,第56张

(5).特深爆炸式滑块注意事项:

a.导向杆要从母模板装置

a. 母模板要凸出公模板内,防止

母模板外掀,增加模具强度

b. 在母模板凸出外侧要做耐磨板,

防止磨损,易调整

  d.其它注 

(3)‧滑块打顶针

一般对于成品璧厚薄而深,壁侧面抽芯孔位较多,抽芯力较大,在跑滑块

时,成品可能被滑块拉变形或拉伤。为防止成品被滑块拉变形或拉伤,

需在滑块内打顶针,以阻止成品被滑块拉变形或拉伤。

a.滑块内部打顶针(范例1)

2.常见滑块内打顶针有两种方式。如下图所示:

滑块设计(图文教程),滑块设计,教程,设计,第57张

五‧延迟滑块

1成品外侧滑块抽芯力大防止成品拉变形

2.利用延迟滑块作强制脱模

 下图为水管及水管延迟简图

合模状态

滑块设计(图文教程),滑块设计,教程,设计,第58张

第一次开模滑块设计(图文教程),滑块设计,教程,设计,第59张

第二开模完毕状态

 

滑块设计(图文教程),滑块设计,教程,设计,第60张

六‧斜销式滑块

1.斜销式滑块适用放范围

一般用在成品有滑块机构,同时沿滑块

运动方向成品也有倒勾,这时可采用

滑块设计(图文教程),滑块设计,教程,设计,第61张

斜销式滑块。

注:

右图为斜销式滑块的典型实例:

2.斜销式滑块简图如下:

滑块设计(图文教程),滑块设计,教程,设计,第62张

滑块设计(图文教程),滑块设计,教程,设计,第63张

滑块设计(图文教程),滑块设计,教程,设计,第64张滑块设计(图文教程),滑块设计,教程,设计,第65张

 

滑块设计(图文教程),滑块设计,教程,设计,第66张

滑块设计(图文教程),滑块设计,教程,设计,第67张

3‧内滑块

   (1). 用凸台形式(如下图)

滑块设计(图文教程),滑块设计,教程,设计,第68张

 

上图中行程计算与拨块式滑块一致

 (2). 用斜撑销形式(如下图)

滑块设计(图文教程),滑块设计,教程,设计,第69张

滑块设计(图文教程),滑块设计,教程,设计,第70张

 

上图中

  S1=S+1mm以上  (S为倒勾距离;S1为滑块沿斜面运动距离)

  S2=S1/cosβ         (S2为滑块相对水平距离;β为滑块倾斜角度)

  S2=S3=(H1*sinα-0.5)/cosα  (H1为相对垂直高度;α为斜撑销倾斜角度

                              α≦25)°

  γ=α+2°~3°

    H≧1.5D    (D为斜撑销直径; H为斜撑销配合长度)

详细尺寸计算超级链接倾斜滑块计算

‧抽心力的计算及强度校核

1‧抽芯力的计算

由于塑料在模具冷却后,会产生收缩现象,

包括模仁型芯及其它机构零件(如斜梢.滑

块.入子等)因此,在设计滑块时要考虑到成

品对滑块的包紧力,受力状态图如右:

滑块设计(图文教程),滑块设计,教程,设计,第71张

型芯受力状态图

注:

F=F4*cosα-F3cosα=(F4-F3)*cosα

式中

      F---抽芯力(N);

F3---F2的侧向分力(N)

F4---抽芯阻力(N);

α---脱模斜度.由于α一般较小,故cosα=1

即    F=F4-F3

而    F2=F1-cosα

F3=F2tgα=F1cosα*tgα=F1*sinα

F4=F2*μ=μ-F1cosα

即    F=F4-F3=μ*F1cosα-F1sinα=F1(μcosα-sinα)

式中

F1-----塑料对型芯的包紧力(N)

F2---垂直于型芯表面的正压力(N)

μ---塑料对钢的摩擦系数,一般取0.2左右

而F1=CLF.

式中

C----型芯被塑料包紧部分断面平均周长(CM)

L---型芯被塑料包紧部分长度(CM)

F0---单位面积包紧力,一般可取7.85~11.77MPA

即F=100CLF0(μcosα-sinα)  (N)

2‧斜撑梢直径校核

斜撑梢直径要受到本身的倾斜角度、长度以及所需脱模距离的综合影响,因此,在设计过程中,几个参数需要相互调配得到最佳合理化.以确保滑块运动顺畅,具体计算公式如下:

 注:图中P---斜销所受最大弯曲力

L---弯曲力距

P1---抽芯阻力

H---抽芯孔中心到A点的距离

α°---斜撑销倾斜角

P2---开模力

滑块设计(图文教程),滑块设计,教程,设计,第72张

由图中得到:

P=P1/cosα (KN)

M弯=PL (KN)

又      M弯≦[σ弯]*W   (KN)

即      PL=[σ弯]*W  (KN)

式中

W---抗弯截面系数

[σ弯]---弯曲许用应力(对碳钢可取13.7KN/CM2 (137MPA)

        M弯---斜销承受最大弯矩

即      W=(πd4/64)/(D/2)= πd3/32=0.1d3

0.1d3=pL/[σ]弯=PH/([σ]弯cosα)

D=3√(ph/0.1[σ]弯cosα  (cm)

3‧拔块的截面尺寸校核

拔块的截面尺寸校核原理与斜撑梢计算原理一致。只是将最后一步骤更改即可。得公式如下:

W=bh2/b

当      b=2/3h时,    W=h3/9

h3/9=pL/[σ]弯=PH/([σ]弯cosα)

H=3√9PH/([σ]弯cosα)   (cm)

当      b=h时,       W=H3/b]

H=3√(6ph/[σ]弯*cosα)  (cm)

式中   

h---拔块截面长边(cm)

b---拔块截面短边(cm

免责声明:
1;所有标注为智造资料网zl.fbzzw.cn的内容均为本站所有,版权均属本站所有,若您需要引用、转载,必须注明来源及原文链接即可,如涉及大面积转载,请来信告知,获取《授权协议》。
2;本网站图片,文字之类版权申明,因为网站可以由注册用户自行上传图片或文字,本网站无法鉴别所上传图片或文字的知识版权,如果侵犯,请及时通知我们,本网站将在第一时间及时删除,相关侵权责任均由相应上传用户自行承担。
[complaint:内容投诉]
智造资料网打造智能制造3D图纸下载,在线视频,软件下载,在线问答综合平台 » 滑块设计(图文教程)