UG一键补烂面,破面,片体变成实体,修复CNC加工各种疑难杂症 ...

​我们如何有UG来补烂面,补破面,或将片体变成实体呢,在编程的过程中,我们有时会遇到的体就是片体,或有问题的体,这就需要我们来修复了

如下图

UG一键补烂面,破面,片体变成实体,修复CNC加工各种疑难杂症 ...,实体,第1张

我们看到都是很多的小片体构成的体

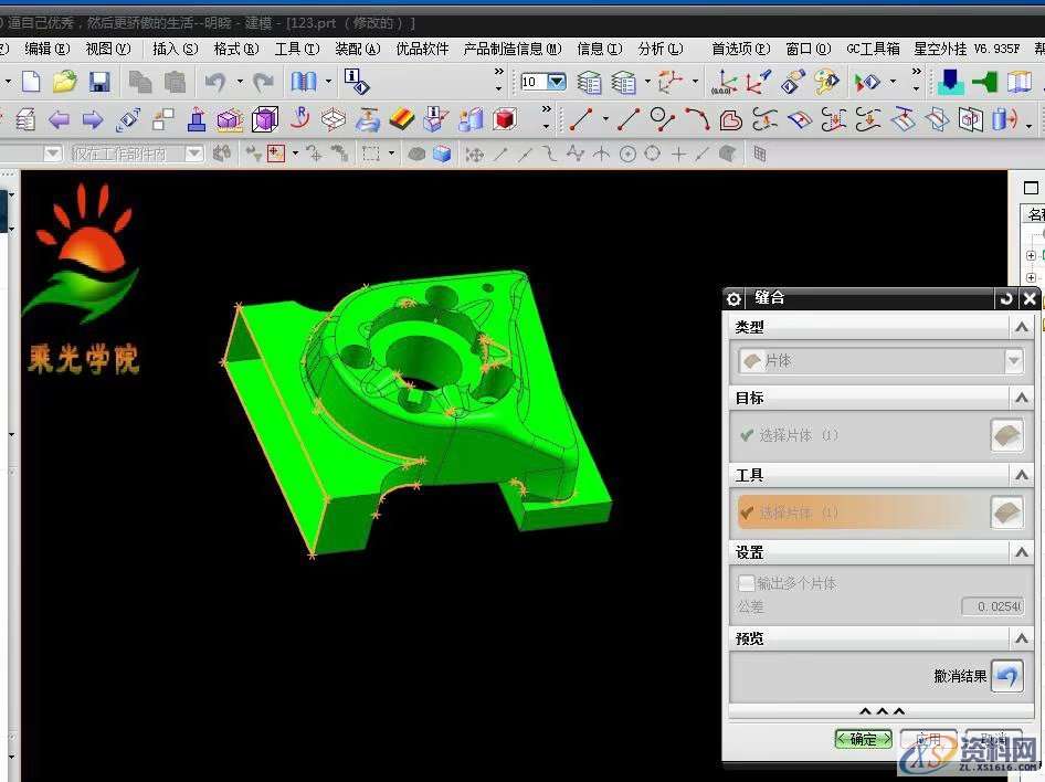
这是如果只是单纯缝合的话,就会发现缝合中就出现问题了,如下图

UG一键补烂面,破面,片体变成实体,修复CNC加工各种疑难杂症 ...,实体,第2张


这时我们要如何解决呢

我们可以看到这个体是左右对称的,镜像过去的,所以我们只要砍开,补好其中的一边就OK了

UG一键补烂面,破面,片体变成实体,修复CNC加工各种疑难杂症 ...,实体,第3张

然后我们再缝合看一下

UG一键补烂面,破面,片体变成实体,修复CNC加工各种疑难杂症 ...,实体,第4张

发现有问题的面还是蛮多的

UG一键补烂面,破面,片体变成实体,修复CNC加工各种疑难杂症 ...,实体,第5张

我们可以看到,这边问题,都是间隙或交叉造成的

只要通过延伸修剪就OK了

另外,我们有些地方也可以合适的调整调大下公差,如下图

UG一键补烂面,破面,片体变成实体,修复CNC加工各种疑难杂症 ...,实体,第4张

这时候,我们只需要镜像一个就可以了

UG一键补烂面,破面,片体变成实体,修复CNC加工各种疑难杂症 ...,实体,第7张

再进行缝合

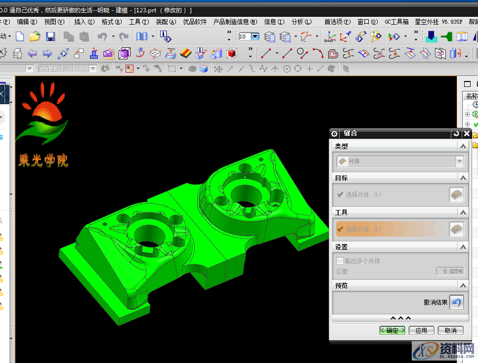
移参后,我们看一下

UG一键补烂面,破面,片体变成实体,修复CNC加工各种疑难杂症 ...,实体,第8张

能求和的,就是实体了

中间的印痕,我们可以删除掉或替换掉就OK

UG一键补烂面,破面,片体变成实体,修复CNC加工各种疑难杂症 ...,实体,第9张



2D五金模具设计、3D汽车模具设计,冲压模具设计全能班、UG塑胶模具设计、Pore产品设计、北京精雕、Zbrush圆雕设计、Solidworks产品设计培训、UG/Mastercam/Powermill数控编程、三轴/四轴/五轴精雕浮雕模具设计、数控加工CNC电脑锣操机、精雕浮雕操机、Autoform软件、UG/VISI软件应用、PressCAD软件应用、AutoCAD等学历提升课程供君参观参考,找李老师预约提供免费试学。学习电话:13018636633(微信同号)QQ:1740467385
学习地址:东莞市横沥镇新城工业区兴业路121号-潇洒教育

免责声明:
1;所有标注为智造资料网zl.fbzzw.cn的内容均为本站所有,版权均属本站所有,若您需要引用、转载,必须注明来源及原文链接即可,如涉及大面积转载,请来信告知,获取《授权协议》。
2;本网站图片,文字之类版权申明,因为网站可以由注册用户自行上传图片或文字,本网站无法鉴别所上传图片或文字的知识版权,如果侵犯,请及时通知我们,本网站将在第一时间及时删除,相关侵权责任均由相应上传用户自行承担。
[complaint:内容投诉]
智造资料网打造智能制造3D图纸下载,在线视频,软件下载,在线问答综合平台 » UG一键补烂面,破面,片体变成实体,修复CNC加工各种疑难杂症 ...