点击工具栏的:开始 加工-------进入CAM编辑界面。

先点击:程序顺序视图,再点击:创建程序,建立一个程序Program。

点击:几何视图,建立工件坐标系,向+Z轴移38mm。

指定部件:

指定毛坯:

创建操作:选择 mill-contour 剩余铣 加工方式。

创建三把刀具:直径分别为10mm立铣刀,8mm立铣刀,4mm球刀。

设置刀具参数:

1. 用剩余铣进行粗加工
选择直径为10mm的平刀,步距为10mm*75%,每刀深度为:5mm, 主轴转速为:3500r/min,进给率为:800mmpm.


2.用剩余铣时行半精加工
选择直径为8mm的平刀,步距为8mm*30%,每刀深度为:1mm, 主轴转速为:3500r/min,进给率为:1000mmpm.


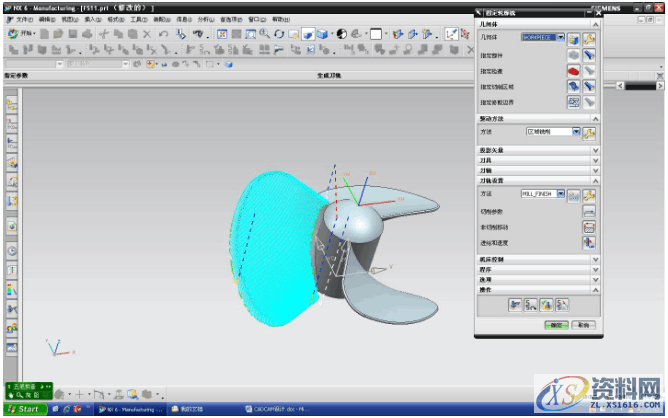
用固定轴轮廓铣来精加工:为了提高工件的表面质量,本次加工分四步。参数为:选择直径为4mm的平刀,步距为4mm*5%
切削模式:往复;切削方向:顺铣;
主轴转速为:3500r/min,进给率为:1000mmpm.
①:先选择顶面及圆柱面进行加工。
切削角:自动


②:选择一个叶片进行加工,其中,切削角为120度。


③:选择第二个叶片进行加工,其中切削角为90度。


④:选择最后一个叶片进行加工,其中切削角为20度。

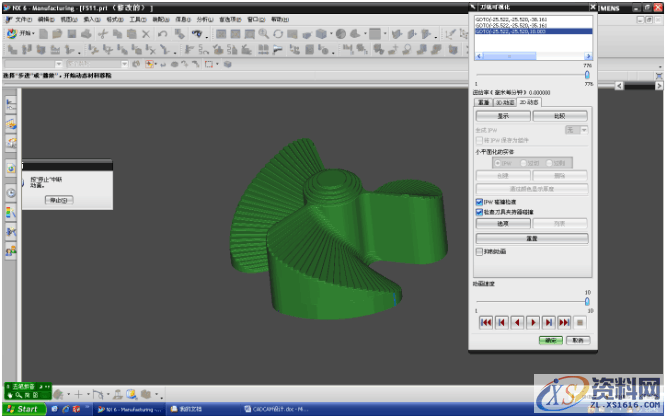
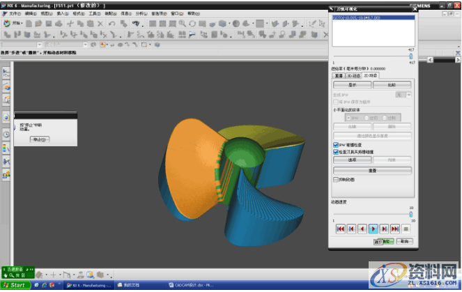
到这里,加工就完成了,效果如下图。

东莞潇洒职业培训学校目前开设课程有:学历提升、积分入户、数控编程培训、塑胶模具设计培训,压铸模具设计培训、冲压模具设计培训,精雕、ZBrush圆雕培训、Solidworks产品设计培训、pro/E产品设计培训、AutoformR7工艺分析培训,非标自动化设计、PLC编程、CNC电脑锣操机、平面设计等培训课程,潇洒职业培训学校线下、线上等网络学习方式,随到随学,上班学习两不误,欢迎免费试学!
联系电话:13018636633(微信同号) QQ:1740467385
联系电话:13018636633(微信同号) QQ:1740467385
免责声明:
1;所有标注为智造资料网zl.fbzzw.cn的内容均为本站所有,版权均属本站所有,若您需要引用、转载,必须注明来源及原文链接即可,如涉及大面积转载,请来信告知,获取《授权协议》。
2;本网站图片,文字之类版权申明,因为网站可以由注册用户自行上传图片或文字,本网站无法鉴别所上传图片或文字的知识版权,如果侵犯,请及时通知我们,本网站将在第一时间及时删除,相关侵权责任均由相应上传用户自行承担。
[complaint:内容投诉]
智造资料网打造智能制造3D图纸下载,在线视频,软件下载,在线问答综合平台 » UG编程之详细的数控加工编程方法
1;所有标注为智造资料网zl.fbzzw.cn的内容均为本站所有,版权均属本站所有,若您需要引用、转载,必须注明来源及原文链接即可,如涉及大面积转载,请来信告知,获取《授权协议》。
2;本网站图片,文字之类版权申明,因为网站可以由注册用户自行上传图片或文字,本网站无法鉴别所上传图片或文字的知识版权,如果侵犯,请及时通知我们,本网站将在第一时间及时删除,相关侵权责任均由相应上传用户自行承担。
[complaint:内容投诉]
智造资料网打造智能制造3D图纸下载,在线视频,软件下载,在线问答综合平台 » UG编程之详细的数控加工编程方法

