一:双色产品展示
二:分体式旋转机构展示及详解其适用范围
三:并体式旋转机构展示及详解适用范围
四:内科腾空旋转式结构展示及设计要点分享
五:外科芯腾空旋转式结构展示及设计要点分享
六:内外科旋转式滑块结构展示及设计要点分享
七:翘针式结构展示及设计要点分享
八:无法旋转成型之产品采用机械臂主导埋入射出解决
双色产品主要是指两种颜色之间有着明显界限的产品,主要是指充分的利用颜色搭配或物理性能的搭配,以满足塑料产品在某些场合的特色要求,如产品结构,使用性能及外观等特色需要,双色成型产品有品质稳定,结构强度好,外观美等特点,
双色注射成型是指使用两个或两以上的注射系统的注射机,将不同品种或不同色泽的塑料同时或先后注入模具内的成型方法
如下所示:我们一起来了解一下双色产品的种类及双色模具的种类.
1:产品外观及功能要求:如右图所示为手机上常用的双色USB卡塞,表面要求在硬胶上喷油镭雕;内部要求扣位连接处要有良好的柔软度.我们需用两种不同硬度的材料(软硬胶)搭配才可以达到客人要求.

2:产品外观及性能要求:如右图所示为各种双色按键,外观面要求产品logo美观,好看;性能要求产品logo耐磨,耐用,我们需用两种不同颜色的材料搭配才可以达到客人要求,

3:产品外观要求:如右图所示同一产品外观面要求有两种不同的颜色,我们需用两种不同颜色的材料搭配才可以达到客人要求,

4:改善手感,如右图常用夹子及对讲机,软硬胶设计成型,产品成型后硬胶可以加强内部结构;软件可以减少使用者的手部疲劳,更先进,更人性化的设计方案.

5:产品功能要求,如右图为常用的手机底壳及按键.要求产品局部有透光功能,一色做透明材料,一色做非透明材料成型(双色)可以达到客人要求.

6:产品功能要求,如右图为常用的按键.要求产品局部不可以水镀,一色做导电材料一色做非导电材料成型(双色)可以达到客人要求.

如下图所示:分体式双色模是由两套独立的模具组成,其主要特点是:一二次后模是完全一样的,而一二次前模胶位部分不同.
其主要优点:
1:成型时两套模的模温可以分开来控制;
2:方便加工,可以分开加工节省加工时间及提高加工精度;
3:精减模具结构,如上图示,根据双色产品的本身的结构,可以选择一色做三板模,第二色可以改做两板模.
4:方便后续改模.

其主要缺点:
1:中板旋转的模具无法用分体式完成;
2:浪费模具材料,相比较而言相同的产品做分体式双色模更浪费钢材;
3:架模麻烦,因为架模时要架两套模具,所耗时间会变长.
如上图所示:并体式双色模是由一套独立的模具组成,其主要特点是:前后模各有两个模仁,一二次后模模芯部分是由完全一样的两个部分(模仁)组成,而一二次前模模芯部分胶位部分不同.
并体式旋转模又分为内科旋转模&外科旋转模&内外科旋转模
其主要优点:
1:节省模具空间和钢材,成本较分体模低;
2:内外科旋转双色模必须选择做连体模.
3:方便架模,可以减少架模时间.

其主要缺点:
1:不可以分开来调节一二色部分的模温,不适合温差相差太大的两种塑料成型.
2:因两套前后模式连在一起的,所以不方便加工,模胚加工时间较长.
3:后续改模拆装模较麻烦,拆一套模就等于拆两套模,不方便模具更改.
4:模具加工累计误差大,加工精度较分体模低;
如下图所示:并体式内科腾空旋转结构其由一套独立的模具组成,其主要特点是:前后模各有两个模仁,一二次后模模芯部分局部胶位可以不同,而一二次前模模芯部分部分胶位也可以不同,旋转科上的胶位完全相同.
其主要优缺点:
1:具有并体式双色模的所有优点;
2:一二次前后模的胶位局部可以不同.
3:可以成型后模同时 出现一二次胶位的产品.

其主要缺点:
1:具有并体式双色模的所有缺点.
2:模具结构复杂,成型不够稳定.
如下图所示:并体式外科腾空旋转滑块式结构其由一套独立的模具组成,其主要特点是:前后模各有两个模仁,一二次后模模芯部分局部胶位可以不同,而一二次前模模芯部分部分胶位也可以不同,旋转科上的滑块完全相同.
其主要优缺点:
1:具有并体式双色模的所有优点;
2:一二次前后模的胶位局部可以不同.
3:可以成型后模同时 出现一二次胶位的产品.

其主要缺点:
1:具有并体式双色模的所有缺点.
2:模具结构复杂,成型不够稳定.
如下图所示:并体式内外科腾空旋转式结构其由一套独立的模具组成,其主要特点是:前后模各有两个模仁,一二次后模模芯部分局部胶位可以不同,而一二次前模模芯部分部分胶位也可以不同,旋转科上的胶位完全相同.
其主要优缺点:
1:具有并体式双色模的所有优点;
2:一二次前后模的胶位局部可以不同.
3:可以成型后模同时 出现一二次胶位的产品.
4:旋转科强度较好.

其主要缺点:
1:具有并体式双色模的所有缺点.
2:模具结构复杂,成型不够稳定.
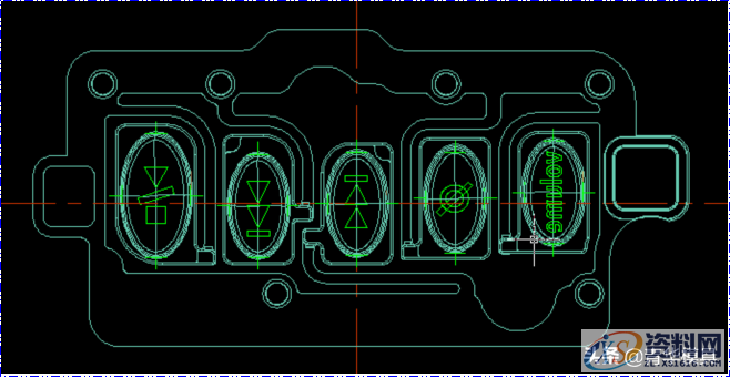
无法旋转成型之产品如何采用精简式跷跷板结构解决:
跷跷板结构就是两边绕中心转轴,一边向上移动,另外一边则向下,如此反复。
跷跷板结构主要是用在有数字和字母的键盘模具设计上。含有封闭的数字或字母,如0 、4 、6 、8 、A、B、D、O 等,只有采用跷跷板结构,才能让二次材料顺利地流入封闭的区域,形成漂亮的外观.跷跷板结构的工作原理是:在一次注塑后,模具打开,靠破针在推杆作用下下行,使得跷跷板绕旋转轴旋转,在跷跷板的推动下将靠破顶出板向上顶出,这样靠破针往上运动,将一次产品封闭区域的边界处,靠破出一个靠破孔。接着进行二次注塑合模时,在靠破板回位销的作用靠破针往下运动,让出一个圆形的孔,这样二次料就能从靠破孔钻进封闭区.


无法旋转成型之产品如何采用机械臂主导埋入射出解决
機械手埋入結構:這種結構不需要公模板旋轉,一次料成型後由機械手面板將產品吸住埋入二次模仁後再成型二次料.


东莞潇洒职业培训学校目前开设课程有:学历提升、积分入户、数控编程培训、塑胶模具设计培训,压铸模具设计培训、冲压模具设计培训,精雕、ZBrush圆雕培训、Solidworks产品设计培训、pro/E产品设计培训、AutoformR7工艺分析培训,非标自动化设计、PLC编程、工业机器人、CNC电脑锣操机、平面设计等培训课程,潇洒职业培训学校线下、线上等网络学习方式,随到随学,上班学习两不误,欢迎免费试学!
线上免费试学: xsmj.ke.qq.com
联系电话:18029183887(微信同号)QQ:2958861564
学校官网:www.dgxspx.com 智造人才网:www.58hr.net
学习地址:东莞市横沥镇新城工业区兴业路121号-潇洒职业培训学校
1;所有标注为智造资料网zl.fbzzw.cn的内容均为本站所有,版权均属本站所有,若您需要引用、转载,必须注明来源及原文链接即可,如涉及大面积转载,请来信告知,获取《授权协议》。
2;本网站图片,文字之类版权申明,因为网站可以由注册用户自行上传图片或文字,本网站无法鉴别所上传图片或文字的知识版权,如果侵犯,请及时通知我们,本网站将在第一时间及时删除,相关侵权责任均由相应上传用户自行承担。
[complaint:内容投诉]
智造资料网打造智能制造3D图纸下载,在线视频,软件下载,在线问答综合平台 » 潇洒模具分享双色模具设计之机构篇

