机械图纸该怎么看,测测你是机械行业的内行还是外行?一、机械图纸的种类二、如何看懂机械图纸?

一、机械图纸的种类

机械类图纸有很多种类,分装配图、简图、原理图、零件图,BOM表等,首先要确定你拿到的是一张什么图纸,你才知道图纸表达的是什么对象,表达了哪些方面,表达到什么程度。

机械图纸该怎么看,测测你是机械行业的内行还是外行?一、机械图纸的种类二、如何看懂机械图纸?,机械图纸该怎么看,测测你是机械行业的内行还是外行?,尺寸,图纸,视图,零件,实线,第1张

二、如何看懂机械图纸?

1、首先要明确你拿到的是什么类型的图纸,是装配图、简图、原理图,还是零件图,BOM表,不同类型的图纸要表达的信息及侧重点均有不同;

2、 先看图纸描述的对象,即图纸的标题;虽然每个人、每个公司的图纸都会有所相同,但大家都基本遵循国家的制图标准,一张图纸做出来就是为了给人看的,要是特殊的地方太多,别人都看不懂那就失去了它的意义。所以首先看标题栏(右下角)里面的对象名称、编号、数量、材料(如果有)、比例、单位等信息;

机械图纸该怎么看,测测你是机械行业的内行还是外行?一、机械图纸的种类二、如何看懂机械图纸?,机械图纸该怎么看,测测你是机械行业的内行还是外行?,尺寸,图纸,视图,零件,实线,第2张

3、确定视图方向;标准的图纸最少都有一个视图的。视图的概念来源于画法几何的投影,所以基本的三视图概念必须要清楚,这是读懂图纸的基础,弄懂图纸上各个视图的关系,就可以基本看懂图纸表达产品的大致外形;依据投影原理表示物体的形状,可将物体置于任何象限内,一般将物体置于第一限象而得到投影视图的方法称为第一角投影法,因此同理可得第二、三、四角投影法。

第一角法在欧洲国家应用广泛(如英国、德国、瑞士等);第三角法与我们观看物体位置的方向相同,因此美国、日本等国,使用此种投影法;中国国家标准CNSB1001规定,第一角法与第三角法皆适用,但同一张图中,不得同时采用。

4、通过视图对应产品的关键结构;这是视图的关键点,需要积累和空间想象能力的,如果不能还原实际产品的样子,就会出现如笑话所说“挖个井却造了个烟囱”的窘状;

5、确定产品尺寸;这个只需要大概地看一下,有个大概的概念就行了,如果是制造者,到用到的时候再去看;

到这里,只要你看过图纸,上面这5条从图纸上都能看得懂,你就可以算是看得懂图纸的外行了;就像你看了一份房子的图纸后,你知道了房子的户型结构,大小了,不想深入的可以到此为止。然而,机械类的图纸信息,远远不止这些;

6、机械图纸(这里说的都是标准的产品加工图)表达的是一个零件或者部件或者一台机器的结构、尺寸、材料、精度等等机械行业用得到的所有设计数据,入行前已经看到了材料和结构部分,但是图纸里还有很多信息,由于机械类的信息几乎全部都在图纸里面,光看机械设计手册就上千页,图纸中每一个尺寸标注,每一个表达都有一定的讲究,都意味着很多基础的知识,这个能看懂多少全靠个人的积累了;

7、图纸中产品的精度:机械类的尺寸(例如一个圆柱的直径)不只是一个尺寸而已,无论标注了公差(±0.XX这样的)还是没有标注的尺寸都是一个范围,这就是机械的(尺寸)精度,这个概念要一直都有。因为机械的零部件一般都是大批量生产的,需要精度来控制每一个零件(他们不可能一样大小,生产中肯定会存在误差)的尺寸在一定的范围。同样的,零部件还有形位公差(也是标注不标注都是存在的)。未标注的精度(公差)在国家标准里面都有规定,有的图纸技术要求里面会写明,精度是机械零部件的灵魂,这需要一定的积累;

8、图纸中产品的工艺:工艺简单的说就是如何制造(组装)这个零部件的方法,机械图纸虽然没有工艺(过程)的直接信息表达,但是它却包含了基本的工艺。一个零部件设计出来,加工不出来是没有任何意义的,如何加工一定是设计者考虑过的事情,在图纸里面也会有表达;

9、图纸中产品的表面粗糙度:粗糙度决定了使用要求,同时也限定了对加工方法的要求,不同的加工方法所能达到的粗糙度是不一样的;比如一个要素(一个装轴承的内孔)的尺寸、位置、形状公差及其粗糙度要求,会隐含对它的加工工艺要求(磨削);

10、产品的热处理:热处理使得加工可行,性能达到了使用要求,热处理还跟选定的材料及加工工艺有一定的关系;

11、产品的表面处理:表面处理一般会在技术要求里面提出,表面处理也跟材料有一定的关系。

机械图纸该怎么看,测测你是机械行业的内行还是外行?一、机械图纸的种类二、如何看懂机械图纸?,机械图纸该怎么看,测测你是机械行业的内行还是外行?,尺寸,图纸,视图,零件,实线,第3张

三、42条机械图纸基础常识:

1.纸幅面按尺寸大小可分为5种,图纸幅面代号分别为A0、A1、A2、A3、A4。图框右下角必须要有一标题栏,标题栏中的文字方向为与看图方向一致。

2.图线的种类有粗实线、细实线、波浪线、双折线、虚线、细点划线、粗点划线、双点划线等八类。

机械图纸该怎么看,测测你是机械行业的内行还是外行?一、机械图纸的种类二、如何看懂机械图纸?,机械图纸该怎么看,测测你是机械行业的内行还是外行?,尺寸,图纸,视图,零件,实线,第4张

3.图样中,机件的可见轮廓线用粗实线画出,不可见轮廓线用虚线画出,尺寸线和尺寸界线用细实线画出来,对称中心线和轴线用细点划线画出。虚线、细实线和细点划线的图线宽度约为粗实线的1/3。

4.比例是指图中图形尺寸与实物尺寸之比。

5.比例1:2是指实物尺寸是图形尺寸的2倍,属于缩小比例。

6.比例2:1是指图形尺寸是实物尺寸的2倍,属于放大比例。

7.在画图时应尽量采用原值比例的比例,需要时也可采用放大或缩小的比例,其中1:2为缩小比例,2:1为放大比例。无论采用那种比例图样上标注的应是机件的实际尺寸。

8.图样中书写的汉字、数字和字母,必须做到字体工整,笔画清楚,间隔均匀,排列整齐,汉字应用长仿宋体书写。

9.标注尺寸的三要素是尺寸界限、尺寸线、尺寸数字。

10.尺寸标注中的符号:R表示圆半径,ф表示圆直径,Sф表示球直径。

11.图样上的尺寸是零件的实际尺寸,尺寸以毫米为单位时,不需标注代号或名称。

12.标准水平尺寸时,尺寸数字的字头方向应向上;标注垂直尺寸时,尺寸数字的字头方向应朝左。角度的尺寸数字一律按水平位置书写。任何图线穿过尺寸数字时都必须断开。

13.斜度是指斜线对水平线的倾斜程度,用符号∠表示,标注时符号的倾斜方向应与所标斜度的倾斜方向一致。所标锥度方向一致。

14.符号“∠1:10”表示斜度1:10,符号“ 1:5”表示锥度1:5。

15.平面图形中的线段可分为已知线段、中间线段、连接线段三种。它们的作图顺序应是先画出已知线段,然后画中间线段,最后画连接线段。

16.已知定形尺寸和定位尺寸的线段叫已知线段;有定形尺寸,但定位尺寸不全的线段叫中间线段;只有定形尺寸没有定位尺寸的线段叫连接线段。

17.主视图所在的投影面称为正投影面,简称正面,用字母V表示。俯视图所在的投影面称为水平投影面,简称水平面,用字母H表示。左视图所在的投影面称为侧投影面,简称侧面,用字母W表示。

18.三视图的投影规律是,主视图与俯视图等长;主视图与左视图等高;俯视图与左视图等宽。

19.零件有长、宽、高三个方向的尺寸,主视图上能反映零件的长和高,俯视图上只能反映零件的长和宽,左视图上只能反映零件的高和宽。

20.零件有上、下、左、右、前、后六个方位,在主视图上只能反映零件的上,下,左,右方位:俯视图上只能反映零件的前,后,左,右方位:左视图上只能反映零件的上,下,前,后方位。

21.基本视图一共有三个,它们的名称分别是主视图,俯视图,左视图。

22.除基本视图外,还有仰视图,右视图和后视图三种视图。

23.按剖切范围的大小来分,剖视图可分为全剖视图、半剖视图、局部剖视图三种。

24.剖视图的剖切方法可分为全剖、半剖、局部剖、阶梯剖、组合剖五种。

25.剖视图的标注包括三部分内容:①表示剖切平面位置的符号(剖切线),并在 两端标有字母②表示投影方向的箭头③在剖视图上方注写有“×——×”字样。

26.省略一切标注的剖视图,说明它的剖切平面是通过机件的对称平面进行剖切后而后画出的 。

27.剖面图用来表达零件的内部形状,剖面可分为实体部分和空心部分两种。

28.移出剖面和重合剖面的区别是:移出剖面-画在视图轮廓外面的剖面,重合剖面-画在视图轮廓里面的剖面。

29.图样中的图形只能表达零件的结构形状,零件的真实大小应以图样上所标注的尺寸为依据。

30.标注尺寸的数字称为尺寸基础,机器零件长,宽,高三个方向上,每个方向至少有一个尺寸基准。

31.螺纹的五要素是螺纹牙型,直径,螺距,导程,线数,旋向。

32.只有当内、外罗纹的牙型,直径,螺距,线数,旋向一致时,他们才能互相旋合。

33.螺纹的牙型、直径、螺距都符合国家标准规定的称为标准螺纹;牙型不符合国家标准的称为非标准螺纹;牙型符合国家标准,但直径、螺距不符合国家标准的称为特殊螺纹。

34.外螺纹的规定画法是:大径用_d___表示,小径用_d1_表示,终止线用粗 实线表示。

35.在剖视图中,内螺纹的大径用_D___表示,小径用_D1___表示,终止线用粗实线表示。不可见螺纹孔,其大径、小径和终止线都用粗实线表示。

36.常见的螺纹链接形式有螺栓连接、双头螺柱连接和螺钉连接。

37.常用键的种类有普通平键、半圆键、钩头楔键、花键。

38.圆柱齿轮按齿轮的方向可分为直齿、斜齿和人字齿。

39.齿轮轮齿部分的规定画法是:齿顶圆用粗实线绘制;分度圆用细点划线绘制;齿根圆用细实线绘制,也可省略不画。在剖视图中,齿根圆用粗实线绘制。

40.当零件所有表面具有相同的表面粗糙度要求时,可在图样右上角统一标注;当零件表面的大部分粗糙度相同时,可将相同的粗糙度代号标注在右上角,并在前面加注其余两字。

41.一张完整的装配图应具有下列四部分内容;①一组视图;②必要尺寸;③技术 要求;④零件序号和明细栏。

42.装配图中的尺寸种类有①规格尺寸②装配尺寸③安装尺寸④外形尺寸⑤其它 重要尺寸。

机械图纸该怎么看,测测你是机械行业的内行还是外行?一、机械图纸的种类二、如何看懂机械图纸?,机械图纸该怎么看,测测你是机械行业的内行还是外行?,尺寸,图纸,视图,零件,实线,第5张

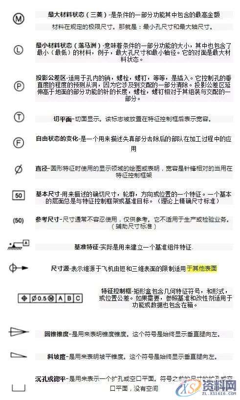
机械制图中常见的符号及意义:

机械图纸该怎么看,测测你是机械行业的内行还是外行?一、机械图纸的种类二、如何看懂机械图纸?,机械图纸该怎么看,测测你是机械行业的内行还是外行?,尺寸,图纸,视图,零件,实线,第6张机械图纸该怎么看,测测你是机械行业的内行还是外行?一、机械图纸的种类二、如何看懂机械图纸?,机械图纸该怎么看,测测你是机械行业的内行还是外行?,尺寸,图纸,视图,零件,实线,第7张机械图纸该怎么看,测测你是机械行业的内行还是外行?一、机械图纸的种类二、如何看懂机械图纸?,机械图纸该怎么看,测测你是机械行业的内行还是外行?,尺寸,图纸,视图,零件,实线,第8张
我们是知识搬运工,我们是技术传播者!
东莞潇洒职业培训学校开设课程有:CNC数控编程、塑胶模具设计,压铸模具设计、冲压模具设计, Solidworks/pro/E产品设计、AutoformR7工艺分析,非标自动化设计、PLC编程、文职、电商、平面设计、新媒体等培训课程,潇洒职业培训学校线下、线上、随到随学等学习方式,上班学习两不误,欢迎预约免费试学! 
联系电话:18029183455(微信同号)QQ:2799669782
线上免费试学: xsmj.ke.qq.com

免责声明:
1;所有标注为智造资料网zl.fbzzw.cn的内容均为本站所有,版权均属本站所有,若您需要引用、转载,必须注明来源及原文链接即可,如涉及大面积转载,请来信告知,获取《授权协议》。
2;本网站图片,文字之类版权申明,因为网站可以由注册用户自行上传图片或文字,本网站无法鉴别所上传图片或文字的知识版权,如果侵犯,请及时通知我们,本网站将在第一时间及时删除,相关侵权责任均由相应上传用户自行承担。
[complaint:内容投诉]
智造资料网打造智能制造3D图纸下载,在线视频,软件下载,在线问答综合平台 » 机械图纸该怎么看,测测你是机械行业的内行还是外行?一、机械图纸的种类二、如何看懂机械图纸?