你可知道粗糙度为什么是0.8, 1.6, 3.2, 6.3, 12.5?
你可知道油缸缸径为什么是63, 80, 100, 125?
你可知道油缸压力为什么是6.3, 16, 25, 31.5?
你可知道螺纹规格为什么是6, 8, 10, 12, 14, 16?
你可知道机械设计手册上无数的表格,所有产品样本上的参数表,都是怎么来的?
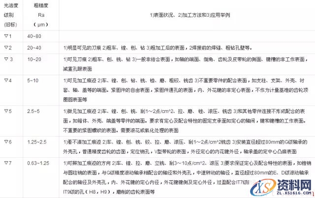
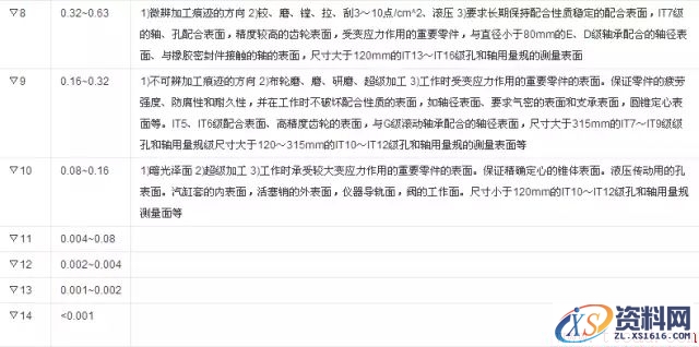
表面粗糙度的定义和表示方式
表面粗糙度一般是由所采用的加工方法和其他因素所形成的,例如加工过程中刀具与零件表面间的摩擦、切屑分离时表面层金属的塑性变形以及工艺系统中的高频振动等。由于加工方法和工件材料的不同,被加工表面留下痕迹的深浅、疏密、形状和纹理都有差别。
表面粗糙度与机械零件的配合性质、耐磨性、疲劳强度、接触刚度、振动和噪声等有密切关系,对机械产品的使用寿命和可靠性有重要影响。一般标注采用Ra。
轮廓算术平均偏差 Ra:在取样长度(lr)内轮廓偏距绝对值的算术平均值。 在实际测量中,测量点的数目越多,Ra越准确。
轮廓最大高度 Rz:轮廓峰顶线和谷底线之间的距离。
在幅度参数常用范围内优先选用Ra 。
在2006年以前国家标准中还有一个评定参数为“微观不平度十点高度”用Rz表示。
轮廓最大高度用Ry表示,在2006年以后国家标准中取消了微观不平度十点高度,采用Rz表示轮廓最大高度。
表面粗糙度与表面光洁度一样吗?
表面光洁度是表面粗糙度的另一称法。表面光洁度是按人的视觉观点提出来的,而表面粗糙度是按表面微观几何形状的实际提出来的。因为与国际标准(ISO)接轨,中国80年代后采用表面粗糙度而废止了表面光洁度。在表面粗糙度国家标准GB3505-83、GB1031-83颁布后,表面光洁度已不再采用。
表面光洁度与表面粗糙度有相应的对照表(见下图)。粗糙度有测量的计算公式,而光洁度只能用样板规对照。所以说粗糙度比光洁度更科学严谨。


表面粗糙度数值为什么用0.8,1.6,3.2等表示?
一切都来源于伟大的优先数系!
法国工程师雷诺看到热气球上的钢丝绳规格繁多,他就想了一个办法,将10开5次方,得到一个数1.6,然后辗转相乘,得出5个优先数如下:
1.0
1.6
2.5
4.0
6.3
这是一个等比数列,后数为前数的1.6倍,那么10以下的钢丝绳一下子只有5种,10到100的钢丝绳也只有5种,即10, 16, 25, 40, 63。
但是这样分法太稀疏,雷先生就再接再厉,将10开10次方,得出R10优先数系如下:
1.0
1.25
1.6
2.0
2.5
3.15
4.0
5.0
6.3
8.0
公比为1.25,于是10以内的钢丝绳只有10种,10到100的也只有10种,这就比较合理了。这时肯定有人说,这个数列,前面的数字好像相差不大,如1.0和1.25,简直没差别嘛,平常我就四舍五入了,但6.3和8.0间隔就大了,这样合理吗?
合理不合理,我们打个比方。比如说自然数1、2、3、4、5、6、7、8、9,看起来很顺溜,我们用这个数列来发工资,给张三发1000,给李四发2000,两人皆心服。突然通货膨胀,给张三发8000,给李四发9000。以前李四工资是张三的2倍,现在变成1.12倍。你说李四能愿意吗?他可是主管哪,给他发16000还差不多,张三是不会埋怨说主管比他多8000的。
这个自然界的事物,有两种比较方法,就是“相对”与“绝对”!优先数系是相对的。
有人说他的产品规格有10吨,20吨,30吨,40吨的,现在看来就不合理了吧?如果你取两倍的话,应该是10吨,20吨,40吨,80吨,或者保住头尾,也应该是10吨,16吨,25吨,40吨,公比为1.6才合理。
这就是“标准化”,论坛上常常看到有人说“标准化”,实际他们说的是“标准件”,所做的工作只是将整机的标准件整理一下,就叫标准化了,实际不是这样的。真正的标准化,你要把你的产品的所有参数按优先数系形成序列化,再把所有的零部件的功能参数及尺寸,用优先数系来序列化才对。
自然数是无穷的,但在机械设计师眼里,世界上只有10个数,它就是R10优先数。并且,这10个数相乘,相除,乘方,开方,结果还在这10个数里,何其奇妙!当你设计的时候,不知道尺寸该选择多大为好时,就在这10个数里选,你说何其方便!
1.0 N0
1.12 N2
1.25 N4
1.4 N6
1.6 N8
1.8 N10
2.0 N12
2.24 N14
2.5 N16
2.8 N18
3.15 N20
3.55 N22
4.0 N24
4.5 N26
5.0 N28
5.6 N30
6.3 N32
7.1 N34
8.0 N36
9.0 N38
两个优先数,比如4和2,其序号分别为N24和N12,它们相乘,将其序号相加,其结果等于N36即8便是;相除,序号相减,等于N12即2便是;2的立方,将其序号N12乘以3得N36即8便是;4的开方,将其序号N24除以2得N12即2便是如果求2的四次方呢?N12*4=N48,这里没有,怎么办?上面的列表,没有写上一个数,就是10,它的序号是N40,凡是序号大于40的,只看大于40的部分,比如N48就看N8,即1.6,然后乘以10得16就对了。请关注我们的微信号: auto1950 。如果序号是N88呢,看N8得1.6,然后乘以100得160便是,因为100的序号是N80,1000的序号是N120,依此类推做机械设计,一辈子用这20个数就足矣。但有时需用到R40数系,有40个数,就更完善了,若不够,还有R80系。我已将R40数系倒背如流,应付一般计算根本不用计算器。简单来说算40径的45钢的抗扭能力,其扭转系数是0.5*π*R^3,扭应力选屈服点360的一半即180MPa,圆周率选3.15,左右手捏小数点,心算加减序号,一会就出来。有人说你不加安全系数吗?说吧,是取1.25,还是1.5,还是2啊?呵呵。
黄金分割0.618,也即1.618,这里也有1.6。
平方根数列,就是根号1,根号2,根号3,很容易求出吧?(3的序号是N19)
π的平方等于多少?等于10。你算压杆稳定的时候就方便了吧?
圆杆扭转系数约为0.1*D^3,现在你可以口算扭转系数了吧?
为什么大螺丝从M36直接跳到M40?
为什么齿轮的传动比有个6.3或者7.1?
为什么槽钢有个市场上很少见的12.6号?
为什么外协厂打电话来说140的方管没有,而有120和160的?因为R5数系比R20数系优先。
为什么标准件的参数有个第一序列,第二序列?一般来说第一序列就是R5序列。
为什么Inventor的螺孔列表有个M11.2?现在你知道它不是胡诌出来的数吧?
还有钢板厚度,型钢型号,齿轮模数,一切标准件,一切工业品样本上的功能参数,尺寸参数,标准公差表,等等等等,它们的来源,此刻在我们的心中慢慢清晰起来。可以说,我们已经理解了半部机械设计手册,以及那些还没做出来的工业品。
那么,我们在设计产品的时候,就可以同时设计出一系列了,而不是设计完之后再进行所谓的“标准化”;更进一步,如果产品注定要序列化,那么我们甚至可以在对实际工况不甚了解的情况下设计产品,因为优先数系已将所有型号包括其中了。
优先数系的应用,上面列出的,可谓沧海一粟,无尽的应用等着我们自己去开发。
1;所有标注为智造资料网zl.fbzzw.cn的内容均为本站所有,版权均属本站所有,若您需要引用、转载,必须注明来源及原文链接即可,如涉及大面积转载,请来信告知,获取《授权协议》。
2;本网站图片,文字之类版权申明,因为网站可以由注册用户自行上传图片或文字,本网站无法鉴别所上传图片或文字的知识版权,如果侵犯,请及时通知我们,本网站将在第一时间及时删除,相关侵权责任均由相应上传用户自行承担。
[complaint:内容投诉]
智造资料网打造智能制造3D图纸下载,在线视频,软件下载,在线问答综合平台 » 谈谈伟大的优先数在机械领域的应用(图文教程)

