叶轮是离心泵的关键部件,它是由若干弯曲叶片构成的。叶轮的作用是将原动机的机械能直接传给液体,以提高液体的静压能和动压能。叶轮的造型独特,而在中望3D中,仅需要通过旋转、圆周阵列、扫掠、拉伸、倒圆角等功能即可轻松完成叶轮的建模设计。在本篇文章中,小编将以图1中的叶轮为实例,向大家介绍如何使用中望3D进行叶轮设计。

图1叶轮效果图
下面,我们分步来向大家介绍叶轮建模设计的操作。
第一步,在XZ平面新建草图,绘制如图2所示草图轮廓。

图2叶轮轴心草图
第二步,完成草图,然后运用“旋转”命令做出叶轮轴心,如图3所示。

图3叶轮轴心
第三步,在XZ平面新建草图,绘制如图4所示的草图轮廓。

图4草图
第四步,新建偏移XY平面85距离基准面,然后在此基准面新建草图,绘制如图5所示尺寸轮廓。

图5草图
第五步,运用“扫掠”命令构建叶片,注意轮廓选图5草图,路径选图4草图,如图6所示。

图6 扫掠生成叶片
第六步,在XZ平面绘制如图7所示草图。

图7 草图
第七步,运用“拉伸”命令布尔减运算切除叶片多余部分,如图8所示。

图8 叶片构建
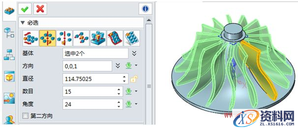
第八步,运行“阵列特征”命令中圆形阵列创建完整叶轮,如图9所示。

图9 圆形阵列特征
第九步,最后倒角处理和叶轮添加金属颜色,如图10所示。

图10 倒角
在本次实例教程中,通过对中望3D旋转、扫掠、布尔运算等基础功能的灵活地组合与利用,叶轮的建模设计即快速完成了。
免责声明:
1;所有标注为智造资料网zl.fbzzw.cn的内容均为本站所有,版权均属本站所有,若您需要引用、转载,必须注明来源及原文链接即可,如涉及大面积转载,请来信告知,获取《授权协议》。
2;本网站图片,文字之类版权申明,因为网站可以由注册用户自行上传图片或文字,本网站无法鉴别所上传图片或文字的知识版权,如果侵犯,请及时通知我们,本网站将在第一时间及时删除,相关侵权责任均由相应上传用户自行承担。
[complaint:内容投诉]
智造资料网打造智能制造3D图纸下载,在线视频,软件下载,在线问答综合平台 » 使用中望3D设计叶轮(图文教程)
1;所有标注为智造资料网zl.fbzzw.cn的内容均为本站所有,版权均属本站所有,若您需要引用、转载,必须注明来源及原文链接即可,如涉及大面积转载,请来信告知,获取《授权协议》。
2;本网站图片,文字之类版权申明,因为网站可以由注册用户自行上传图片或文字,本网站无法鉴别所上传图片或文字的知识版权,如果侵犯,请及时通知我们,本网站将在第一时间及时删除,相关侵权责任均由相应上传用户自行承担。
[complaint:内容投诉]
智造资料网打造智能制造3D图纸下载,在线视频,软件下载,在线问答综合平台 » 使用中望3D设计叶轮(图文教程)

